Instance Verification Kit (IVK)
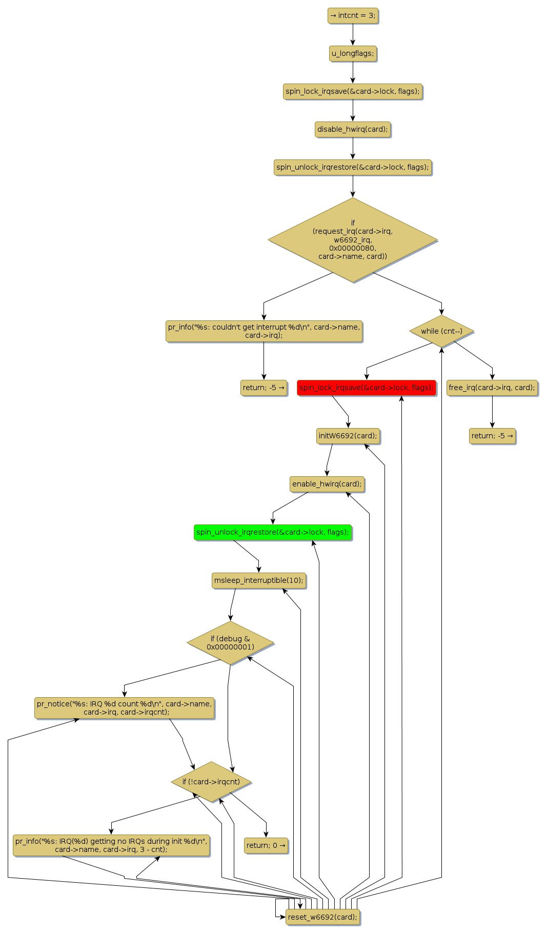
spin lock @ [23660+38+/linux-3.19-rc1/drivers/isdn/hardware/mISDN/w6692.c]
Instance Signature: lock
|
The Matching Pair Graph:
|
|
Function Name
|
Control Flow Graph (CFG)
|
Events Flow Graph (EFG)
|
Source Correspondence
|
|
init_card
|
|
|
[23306+9+/linux-3.19-rc1/drivers/isdn/hardware/mISDN/w6692.c]
|